接口

本帮助主要介绍以下内容:

特性简介

设备上支持的接口有以下几种:

下面分别介绍各个接口可以配置的内容:

IPv4地址

IPv4地址分类和表示

IPv4地址是每个连接到IPv4网络上的设备的唯一标识。IPv4地址长度为32比特,通常采用点分十进制方式表示,即每个IPv4地址被表示为以小数点隔开的4个十进制整数,每个整数对应一个字节,如10.1.1.1。

IPv4地址由两部分组成:

IPv4地址分为5类,每一类地址范围如下表所示。目前大量使用的IPv4地址属于A、B、C三类。

表-1 IPv4地址类型

地址类型

地址范围

说明

A

0.0.0.0~127.255.255.255

IPv4地址0.0.0.0仅用于主机在系统启动时进行临时通信,并且永远不是有效目的地址

127.0.0.0网段的地址都保留作环回测试,发送到这个地址的分组不会输出到链路上,它们被当作输入分组在内部进行处理

B

128.0.0.0~191.255.255.255

-

C

192.0.0.0~223.255.255.255

-

D

224.0.0.0~239.255.255.255

组播地址

E

240.0.0.0~255.255.255.255

255.255.255.255用于广播地址,其它地址保留今后使用

子网和掩码

随着Internet的快速发展,IPv4地址已近枯竭。为了充分利用已有的IPv4地址,可以使用子网掩码将网络划分为更小的部分(即子网)。通过从主机号码字段部分划出一些比特位作为子网号码字段,能够将一个网络划分为多个子网。子网号码字段的长度由子网掩码确定。

子网掩码是一个长度为32比特的数字,由一串连续的“1”和一串连续的“0”组成。“1”对应于网络号码字段和子网号码字段,而“0”对应于主机号码字段。

多划分出一个子网号码字段会浪费一些IPv4地址。例如,一个B类地址可以容纳65534(216-2,去掉主机号码字段全1的广播地址和主机号码字段全0的网段地址)个主机号码。但划分出9比特长的子网字段后,最多可有512(29)个子网,每个子网有7比特的主机号码,即每个子网最多可有126(27-2,去掉主机号码字段全1的广播地址和主机号码字段全0的网段地址)个主机号码。因此主机号码的总数是512*126=64512个,比不划分子网时要少1022个。

若不进行子网划分,则子网掩码为默认值,此时子网掩码中“1”的长度就是网络号码的长度,即A、B、C类IPv4地址对应的子网掩码默认值分别为255.0.0.0、255.255.0.0和255.255.255.0。

IPv6地址

IPv6(Internet Protocol Version 6,互联网协议版本6)是网络层协议的第二代标准协议,也被称为IPng(IP Next Generation,下一代互联网协议),它是IETF(Internet Engineering Task Force,互联网工程任务组)设计的一套规范,是IPv4的升级版本。IPv6和IPv4之间最显著的区别为:地址的长度从32比特增加到128比特。

IPv6地址表示方式

IPv6地址被表示为以冒号(:)分隔的一连串16比特的十六进制数。每个IPv6地址被分为8组,每组的16比特用4个十六进制数来表示,组和组之间用冒号隔开,比如:2001:0000:130F:0000:0000:09C0:876A:130B。

为了简化IPv6地址的表示,对于IPv6地址中的“0”可以有下面的处理方式:

IPv6地址由两部分组成:地址前缀与接口标识。其中,地址前缀相当于IPv4地址中的网络号码字段部分,接口标识相当于IPv4地址中的主机号码部分。

地址前缀的表示方式为:IPv6地址/前缀长度。其中,前缀长度是一个十进制数,表示IPv6地址最左边多少位为地址前缀。

IPv6地址分类

IPv6主要有三种类型的地址:单播地址、组播地址和任播地址。

IPv6中没有广播地址,广播地址的功能通过组播地址来实现。

IPv6地址类型是由地址前面几位(称为格式前缀)来指定的,主要地址类型与格式前缀的对应关系如下表所示。

表-2 IPv6地址类型

地址类型

格式前缀(二进制)

IPv6前缀标识

简介

单播地址

未指定地址

00...0 (128 bits)

::/128

不能分配给任何节点。在节点获得有效的IPv6地址之前,可在发送的IPv6报文的源地址字段填入该地址,但不能作为IPv6报文中的目的地址

环回地址

00...1 (128 bits)

::1/128

不能分配给任何物理接口。它的作用与在IPv4中的环回地址相同,即节点用来给自己发送IPv6报文

链路本地地址

1111111010

FE80::/10

用于邻居发现协议和无状态自动配置中链路本地上节点之间的通信。使用链路本地地址作为源或目的地址的数据报文不会被转发到其他链路上

全球单播地址

其他形式

-

等同于IPv4公网地址,提供给网络服务提供商。这种类型的地址允许路由前缀的聚合,从而限制了全球路由表项的数量

组播地址

11111111

FF00::/8

-

任播地址

从单播地址空间中进行分配,使用单播地址的格式

-

IEEE EUI-64生成接口标识

IPv6单播地址中的接口标识符用来唯一标识链路上的一个接口。目前IPv6单播地址基本上都要求接口标识符为64位。

不同接口的IEEE EUI-64格式的接口标识符的生成方法不同,分别介绍如下:

链路聚合

以太网链路聚合通过将多条以太网物理链路捆绑在一起形成一条以太网逻辑链路,实现增加链路带宽的目的,同时这些捆绑在一起的链路通过相互动态备份,可以有效地提高链路的可靠性。

聚合组

链路捆绑是通过接口捆绑实现的,多个以太网接口捆绑在一起后形成一个聚合组,而这些被捆绑在一起的以太网接口就称为该聚合组的成员端口。每个聚合组唯一对应着一个逻辑接口,称为聚合接口。聚合组与聚合接口的编号是相同的,例如聚合组1对应于聚合接口1。

聚合组/聚合接口可以分为以下两种类型:

聚合接口的速率和双工模式取决于对应聚合组内的选中端口:聚合接口的速率等于所有选中端口的速率之和,聚合接口的双工模式则与选中端口的双工模式相同。

选中/非选中状态

聚合组内的成员端口具有以下两种状态:

操作Key

操作Key是系统在进行链路聚合时用来表征成员端口聚合能力的一个数值,它是根据成员端口上的一些信息(包括该端口的速率、双工模式等)的组合自动计算生成的,这个信息组合中任何一项的变化都会引起操作Key的重新计算。在同一聚合组中,所有的选中端口都必须具有相同的操作Key。

属性类配置

属性类配置:包含的配置内容如表-3所示。在聚合组中,只有与对应聚合接口的属性类配置完全相同的成员端口才能够成为选中端口。

表-3 属性类配置

配置项

内容

端口隔离

端口是否加入隔离组、端口所属的端口隔离组

VLAN配置

端口上允许通过的VLAN、端口缺省VLAN、VLAN报文是否带Tag配置

静态聚合

链路聚合分为静态聚合和动态聚合两种模式,处于静态聚合模式下的聚合组称为静态聚合组,处于动态聚合模式下的聚合组称为动态聚合组。

静态聚合和动态聚合工作时首先要选取参考端口,之后再确定成员端口的状态。

  1. 选择参考端口

    参考端口从本端的成员端口中选出,其操作Key和属性类配置将作为同一聚合组内的其他成员端口的参照,只有操作Key和属性类配置与参考端口一致的成员端口才能被选中。

    对于聚合组内处于up状态的端口,按照端口的高端口优先级->全双工/高速率->全双工/低速率->半双工/高速率->半双工/低速率的优先次序,选择优先次序最高、且属性类配置与对应聚合接口相同的端口作为参考端口;如果多个端口优先次序相同,首先选择原来的选中端口作为参考端口;如果此时多个优先次序相同的端口都是原来的选中端口,则选择其中端口号最小的端口作为参考端口;如果多个端口优先次序相同,且都不是原来的选中端口,则选择其中端口号最小的端口作为参考端口。

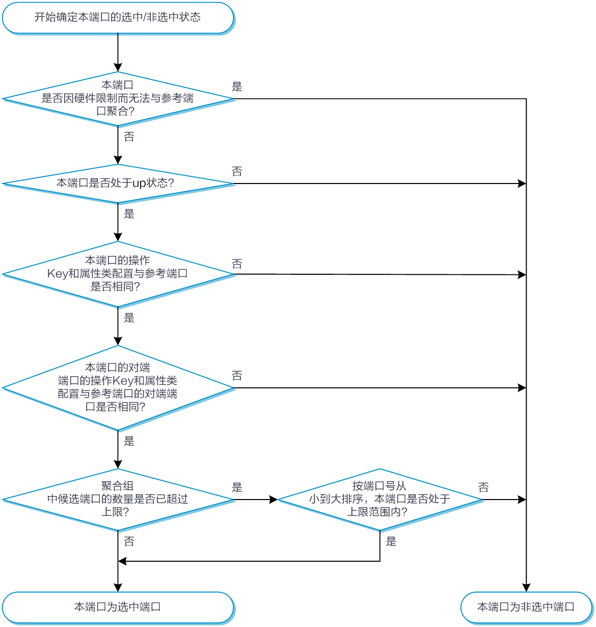
  2. 确定成员端口状态

    静态聚合组内成员端口状态的确定流程如图-1所示。

    图-1 静态聚合组内成员端口状态的确定流程

    静态聚合模式一旦配置好后,端口的转发流量的状态就不会受网络环境的影响,比较稳定。

动态聚合

动态聚合模式通过LACP(Link Aggregation Control Protocol,链路聚合控制协议)协议实现,动态聚合组内的成员端口可以收发LACPDU(Link Aggregation Control Protocol Data Unit,链路聚合控制协议数据单元),本端通过向对端发送LACPDU通告本端的信息。当对端收到该LACPDU后,将其中的信息与所在端其他成员端口收到的信息进行比较,以选择能够处于选中状态的成员端口,使双方可以对各自接口的选中/非选中状态达成一致。

  1. 选择参考端口

    参考端口从聚合链路两端处于up状态的成员端口中选出,其操作Key和属性类配置将作为同一聚合组内的其他成员端口的参照,只有操作Key和属性类配置与参考端口一致的成员端口才能被选中。

    • 首先,从聚合链路的两端选出设备ID(由系统的LACP优先级和系统的MAC地址共同构成)较小的一端:先比较两端的系统LACP优先级,优先级数值越小其设备ID越小;如果优先级相同再比较其系统MAC地址,MAC地址越小其设备ID越小。

    • 其次,对于设备ID较小的一端,再比较其聚合组内各成员端口的端口ID(由端口优先级和端口的编号共同构成):先比较端口优先级,优先级数值越小其端口ID越小;如果优先级相同再比较其端口号,端口号越小其端口ID越小。端口ID最小、且属性类配置与对应聚合接口相同的端口作为参考端口。

  2. 确定成员端口的状态

    在设备ID较小的一端,动态聚合组内成员端口状态的确定流程如图-2所示

    图-2 动态聚合组内成员端口状态的确定流程

    与此同时,设备ID较大的一端也会随着对端成员端口状态的变化,随时调整本端各成员端口的状态,以确保聚合链路两端成员端口状态的一致。

    动态聚合模式能够根据对端和本端的信息调整端口的转发流量的状态,比较灵活。

VLAN终结

VLAN终结简介

VLAN终结是指对接收到的报文,按照报文携带的VLAN Tag信息匹配对应的接口后,去除报文VLAN Tag,再将报文进行三层转发或交由其他业务处理。转发出去的报文是否带有VLAN Tag由出接口决定,对从配置了VLAN终结的接口发送的报文,按照该接口上的终结配置,将相应的VLAN Tag添加到报文中后发送该报文。

VLAN终结分类

根据对所终结的报文的不同处理方式,VLAN终结分为以下类型:

VLAN终结工作机制

子接口(例如三层以太网子接口/三层聚合子接口)、VLAN接口可以终结匹配最外层VLAN ID的报文或匹配最外两层VLAN ID的报文。其中,VLAN接口只能终结最外层VLAN ID与接口编号相同的VLAN报文,例如Vlan-interface10只能终结最外层VLAN ID为10的报文。

主接口(例如三层以太网接口/三层聚合接口)本身不能对VLAN报文做终结处理,在主接口创建子接口后,由子接口来处理。

配置VLAN终结后,设备对收到的报文按如下优先级顺序匹配接口:

当主接口的某个子接口配置了Default终结时,报文只能由主接口下的子接口处理,而不会匹配到主接口。

与VLAN接口绑定的主接口在收到VLAN报文后,根据VLAN接口的配置对报文进行处理。

使用限制和注意事项

vSystem相关说明

非缺省vSystem对于本特性的支持情况,请以页面的实际显示为准。

配置指南

配置准备

在配置本特性之前,需要完成以下任务:

  • 配置接口IP地址。接口在“网络 > 接口与VRF > 接口”页面配置。

  • 配置路由,保证路由可达。路由在“网络 > 路由”页面配置。

配置三层接口

三层以太网接口是一种工作在网络层的物理接口,可以配置IP地址,可以对接收到的报文进行三层路由转发。

  1. 选择“网络 > 接口> 接口”,进入“接口”页面。

  2. 在“接口”页面选中需要配置的三层接口,单击<编辑>按钮,进入“修改接口设置”页面。

    图-3 修改三层接口设置示意图

  3. 选择工作模式为三层模式,具体配置内容如下:

    图-4 基本配置示意图

    图-5 IPv4地址配置示意图

    图-6 IPv6地址配置示意图

    图-7 物理接口配置示意图

    表-4 配置参数表

    参数

    说明

    不受控协议

    勾选对应的协议后,接收或发送该协议的报文将直接被放行,不再被安全策略和带宽管理策略控制

    VRF

    下拉选择VRF。可选中已有的VRF,如需新建VRF,具体的配置步骤请参见“网络 > 接口与VRF > VRF”

    速率

    接口传输数据的速度,包括:

    • 自协商:设备能够自动检测和选择最佳的传输速率

    • 端口所支持的最大数据传输速率:不同的接口此处可选速率不一致,常见的以太网接口速率包括10 Mbps、100 Mbps、1 Gbps。

    双工模式

    下拉选择双工模式,包括:

    • 自协商:接口和对端接口自动协商来决定是工作在全双工还是半双工模式

    • 全双工:接口在发送数据包的同时可以接收数据包。

    • 半双工:接口同一时刻只能发送或接收数据包

    MAC地址

    MAC地址,格式为H-H-H

    MTU

    当设备收到一个报文后,如果发现报文长度比转发接口的MTU值大,则进行下列处理:

    如果报文不允许分片,则将报文丢弃;

    如果报文允许分片,则将报文进行分片转发。

    为了减轻转发设备在传输过程中的分片和重组数据包的压力,更高效的利用网络资源,请根据实际组网环境设置合适的接口MTU值,以减少分片的发生

    TCP MSS

    设置通过接口发送的 TCP 数据段的最大数据负载大小

    期望带宽

    提供业务模块使用,不会对接口实际带宽造成影响

    保持上一跳

    开启保持上一跳功能后,该接口接收到正向流量的第一个IP报文,会在高速缓存中记录相应的流量特征以及上一跳信息,反向流量报文到达设备上进行转发时可以直接通过该上一跳信息指导报文进行转发。保证了从对端到本端的正向流量和本端到对端的反向流量走的是相同的路径,从而保证同一会话的流量能够进行相同的业务处理

    IP地址

    接口获取IPv4地址有以下几种方式:

    • 通过手动指定IPv4地址

    • 通过DHCP分配得到IPv4地址

    • 通过PPPoE获取IPv4地址

    DHCP和PPPoE的支持情况与设备的款型有关,请以设备的实际界面为准。

    虚拟IP

    虚拟IP地址是IP地址的一种属性,该属性仅在RBM组网下生效,不影响其他情况下的使用。在RBM组网下,虚拟IP地址可以简化HA(High Availability,高可靠性)功能的配置。将虚拟IP地址配置在HA主设备的业务接口,该地址会自动同步到备设备,不需要在主/备设备的业务接口上配置VRRP(Virtual Router Redundancy Protocol,虚拟路由器冗余协议)虚拟地址。虚拟IP地址仅在主备模式的主设备上配置,不支持双主模式,不支持在备设备上配置、修改或删除。

    全球单播地址

    IPv6全球单播地址可以通过下面几种方式配置:

    • 采用EUI-64格式形成:当配置采用EUI-64格式形成IPv6地址时,接口的IPv6地址的前缀需要手工配置,而接口标识符则由接口自动生成;

    • 手工配置:用户手工配置IPv6全球单播地址;

    • 无状态自动配置:根据接收到的RA报文中携带的地址前缀信息及使用EUI-64功能生成的接口标识,自动为接口生成IPv6全球单播地址;

    • 有状态获取地址:通过DHCPv6服务器自动获取IPv6地址。

    一个接口上可以配置多个全球单播地址。

    链路本地地址

    IPv6的链路本地地址可以通过两种方式获得:

    • 自动生成:设备根据链路本地地址前缀(FE80::/10)及使用EUI-64功能生成的接口标识,自动为接口生成链路本地地址;

    • 手工指定:用户手工配置IPv6链路本地地址。

    每个接口只能有一个链路本地地址,为了避免链路本地地址冲突,推荐使用链路本地地址的自动生成方式。

    配置链路本地地址时,手工指定方式的优先级高于自动生成方式。即如果先采用自动生成方式,之后手工指定,则手工指定的地址会覆盖自动生成的地址;如果先手工指定,之后采用自动生成的方式,则自动配置不生效,接口的链路本地地址仍是手工指定的。此时,如果删除手工指定的地址,则自动生成的链路本地地址会生效。

    EEE功能

    开启该功能后,如果在连续一段时间内接口状态始终为up且没有收发任何报文,则接口自动进入低功耗模式。

    当接口需要收发报文时,接口又自动恢复到正常工作模式

    端口流量控制

    开启流量控制功能后,如果本端设备发生拥塞,将发送消息通知对端设备暂时停止发送报文;对端设备收到该消息后将暂时停止向本端发送报文;反之亦然。用于避免报文丢失

    开启接收时流量控制功能后,当本端收到对端的流量控制报文,会停止向对端发送报文;当本端发生拥塞时,设备不能向对端发送流量控制报文

    超长帧

    长度大于标准以太网帧长的帧。当报文长度大于超长帧允许的长度,会被丢弃

    帧长度

    帧的长度,一般为9216字节

    广播风暴抑制

    开启该功能后,当接口上的广播流量超过抑制阈值时,系统会丢弃超出流量限制的报文,将流量降低到限定范围内,保证网络业务的正常运行。配置ratio 100表示不限制

    • ratio:接口允许通过的最大流量占该接口带宽的百分比,取值为100表示不抑制

    • pps:接口每秒允许转发的最大包数,取值范围为0~1.4881×接口带宽

    • kbps:接口每秒允许转发的最大千比特数,取值范围为0~接口带宽

    组播风暴抑制

    开启该功能后,当接口上的组播流量超过抑制阈值时,系统会丢弃超出流量限制的报文,将流量降低到限定范围内,保证网络业务的正常运行。配置ratio 100表示不限制

    • ratio:接口允许通过的最大流量占该接口带宽的百分比,取值为100表示不抑制

    • pps:接口每秒允许转发的最大包数,取值范围为0~1.4881×接口带宽

    • kbps:接口每秒允许转发的最大千比特数,取值范围为0~接口带宽

    未知单播风暴抑制

    开启该功能后,当接口上的单播流量超过抑制阈值时,系统会丢弃超出流量限制的报文,将流量降低到限定范围内,保证网络业务的正常运行

    • ratio:接口允许通过的最大流量占该接口带宽的百分比,取值为100表示不抑制

    • pps:接口每秒允许转发的最大包数,取值范围为0~1.4881×接口带宽

    • kbps:接口每秒允许转发的最大千比特数,取值范围为0~接口带宽

  4. 单击<确定>按钮,接口配置完成。

配置二层接口

二层以太网接口是一种工作在数据链路层的物理接口,可以对接收到的报文进行二层交换转发。

  1. 在“接口”页面选中需要配置的接口,单击<编辑>按钮,进入“修改接口设置”页面。

    图-8 修改二层接口设置示意图

  2. 选择工作模式为二层模式,具体配置内容如下:

    图-9 基本配置示意图

    图-10 VLAN配置示意图

    图-11 物理接口配置示意图

    表-5 配置参数表

    参数

    说明

    速率

    接口传输数据的速度,包括:

    • 自协商:设备能够自动检测和选择最佳的传输速率

    • 端口所支持的最大数据传输速率:不同的接口此处可选速率不一致,常见的以太网接口速率包括10 Mbps、100 Mbps、1 Gbps。

    双工模式

    下拉选择双工模式,包括:

    • 自协商:接口和对端接口自动协商来决定是工作在全双工还是半双工模式。

    • 全双工:接口在发送数据包的同时可以接收数据包。

    • 半双工:接口同一时刻只能发送或接收数据包。

    MAC地址

    MAC地址,格式为H-H-H

    MDIX

    下拉选择MDIX,包括:

    • 自协商:端口自动适应直通线或交叉线。

    • 直通:直通线用于连接不同类型设备。

    • 交叉:交叉线用于连接同种类型设备。

    期望带宽

    提供业务模块使用,不会对接口实际带宽造成影响。

    链路类型

    根据端口在转发报文时对VLAN Tag的不同处理方式,可将端口的链路类型分为三种:

    • Access:端口只能发送一个VLAN的报文,发出去的报文不带VLAN Tag。一般用于和不能识别VLAN Tag的用户终端设备相连,或者不需要区分不同VLAN成员时使用。

    • Trunk:端口能发送多个VLAN的报文,发出去的端口缺省VLAN的报文不带VLAN Tag,其他VLAN的报文都必须带VLAN Tag。通常用于网络传输设备之间的互连。

    • Hybrid:端口能发送多个VLAN的报文,端口发出去的报文可根据需要配置某些VLAN的报文不带VLAN Tag,其他VLAN的报文都必须带VLAN Tag。通常用于网络传输设备之间的互连。

    PVID

    接口缺省VLAN的编号。端口收到不带VLANTag的报文时,会在缺省VLAN中传输; 发送缺省VLAN的报文时,Access和Trunk端口会去掉VLAN Tag再发送。Access端口的缺省VLAN就是它所在的VLAN,Trunk端口和Hybrid端口可以允许多个VLAN通过,能够配置端口缺省VLAN。

    BPDU报文拦截

    开启后,可以防止未经授权的BPDU报文在生成树协议中的传播。

    EEE功能

    开启该功能后,如果在连续一段时间内接口状态始终为up且没有收发任何报文,则接口自动进入低功耗模式。

    当接口需要收发报文时,接口又自动恢复到正常工作模式

    端口流量控制

    开启流量控制功能后,如果本端设备发生拥塞,将发送消息通知对端设备暂时停止发送报文;对端设备收到该消息后将暂时停止向本端发送报文;反之亦然。用于避免报文丢失。

    开启接收时流量控制功能后,当本端收到对端的流量控制报文,会停止向对端发送报文;当本端发生拥塞时,设备不能向对端发送流量控制报文。

    超长帧

    长度大于标准以太网帧长的帧。当报文长度大于超长帧允许的长度,会被丢弃。

    帧长度

    帧的长度,一般为9216字节

    广播风暴抑制

    开启该功能后,当接口上的广播流量超过抑制阈值时,系统会丢弃超出流量限制的报文,将流量降低到限定范围内,保证网络业务的正常运行。配置ratio 100表示不限制。

    ratio:接口允许通过的最大流量占该接口带宽的百分比,取值为100表示不抑制。

    pps:接口每秒允许转发的最大包数,取值范围为0~1.4881×接口带宽。

    kbps:接口每秒允许转发的最大千比特数,取值范围为0~接口带宽。

    组播风暴抑制

    开启该功能后,当接口上的组播流量超过抑制阈值时,系统会丢弃超出流量限制的报文,将流量降低到限定范围内,保证网络业务的正常运行。配置ratio 100表示不限制。

    ratio:接口允许通过的最大流量占该接口带宽的百分比,取值为100表示不抑制。

    pps:接口每秒允许转发的最大包数,取值范围为0~1.4881×接口带宽。

    kbps:接口每秒允许转发的最大千比特数,取值范围为0~接口带宽。

    未知单播风暴抑制

    开启该功能后,当接口上的单播流量超过抑制阈值时,系统会丢弃超出流量限制的报文,将流量降低到限定范围内,保证网络业务的正常运行。

    ratio:接口允许通过的最大流量占该接口带宽的百分比,取值为100表示不抑制。

    pps:接口每秒允许转发的最大包数,取值范围为0~1.4881×接口带宽。

    kbps:接口每秒允许转发的最大千比特数,取值范围为0~接口带宽。

  3. 单击<确定>按钮,接口配置完成。

新建虚拟接口

虚拟接口分为多种类型,设备支持新建的虚拟接口包括、聚合接口、VLAN接口、Loopback接口等。通过新建不同类型的虚拟接口,可满足不同的业务需求。

  1. 在“接口”页面单击<新建>按钮,进入“新建接口”页面。

    图-12 新建接口示意图

  2. 选择接口类型,具体配置内容如下表所示:

    表-6 接口配置参数表

    参数

    说明

    类型

    接口的类型,包括:

    • 物理子接口

    • 三层聚合子接口

    • 冗余子接口

    • 冗余接口

    • 二层聚合接口

    • 三层聚合接口

    • VLAN接口

    • SSLVPN IP接入接口

    • LoopBack接口

    父接口

    基础的物理接口,在这个父接口的基础上创建逻辑接口,用于处理特定类型的流量。

    仅物理子接口、三层聚合子接口和冗余子接口支持本参数

    编号

    用于标识接口的标识符

    当类型为物理子接口、三层聚合子接口、冗余子接口、冗余接口、LoopBack接口时,才支持本参数

    聚合组编号

    用于标识二层和三层聚合组的标识符

    接口编号

    用于标识SSLVPN IP接入接口的标识符

    VLAN

    选择VLAN,用于创建VLAN接口

  3. 单击<确定>按钮,新建接口配置完成。

管理接口

在“接口”页面,选中需要配置的接口,单击<启用>、<禁用>、<恢复缺省配置>和<删除>按钮,可批量启用/禁用接口、恢复接口缺省配置以及删除接口。

图-13 管理接口示意图

流量统计

在“接口”页面,单击<流量统计功能>,可以查看各接口的流量,方便管理员进行监控和管理。

图-14 流量统计示意图