本帮助主要介绍以下内容:
URL过滤功能是指对用户访问的URL进行控制,即允许或禁止用户访问的Web资源,达到规范用户上网行为的目的。
URL(Uniform Resource Locator,统一资源定位符)是互联网上标准资源的地址。URL用来完整、精确的描述互联网上的网页或者其他共享资源的地址,URL格式为:“protocol://hostname[:port]/path/[;parameters][?query]#fragment”,格式示意如图-1所示:
URL各字段含义如表-1所示:
字段 | 描述 |
protocol | 表示使用的传输协议,例如HTTP |
host | 表示存放资源的服务器的主机名或IP地址 |
[:port] | (可选)传输协议的端口号,各种传输协议都有默认的端口号 |
/path/ | 是路径,由零或多个“/”符号隔开的字符串,一般用来表示主机上的一个目录或文件地址 |
[parameters] | (可选)用于指定特殊参数 |
[?query] | (可选)表示查询用于给动态网页传递参数,可有多个参数,用“&”符号隔开,每个参数的名和值用“=”符号隔开 |
URI | URI(Uniform Resource Identifier,统一资源标识符)是一个用于标示某一互联网资源名称的字符 |
URL过滤功能实现的前提条件是对URL的识别。可通过使用URL过滤规则匹配URL中host字段和URI字段的方法来识别URL。
URL过滤规则是指对用户HTTP报文中的URL进行匹配的原则,且其分为两种规则:
预定义规则:根据设备中的URL过滤特征库自动生成,包括百万级的Host或URI。预定义规则能满足多数情况下的URL过滤需求。
自定义规则:由管理员手动配置生成,可以通过使用正则表达式或者文本的方式来配置规则中Host或URI的内容。在配置时,可选择设置 Host 或 URI 字段中的任意一个;若同时配置了 Host 和 URI字段,则只有两者均匹配上,才能视为命中规则。
URL过滤规则支持两种匹配方式:
文本匹配:使用指定的字符串对Host和URI字段进行匹配。
匹配主机名字段时,首先判断主机名开头或结尾位置是否含有通配符“*”,若均未出现,则URL中的主机名字段与规则中指定的主机名字符串必须完全一致,才能匹配成功;若“*”出现在开头位置,则该字符串或以该字符串结尾的URL会匹配成功;若“*”出现在结尾位置,则该字符串或以该字符串开头的URL会匹配成功。若“*”同时出现在开头或结尾位置,则该字符串或含有该字符串的URL均会匹配成功。
匹配URI字段时,和主机名字段匹配规则一致。
正则表达式匹配:使用正则表达式对Host和URI字段进行匹配。例如,规则中配置host的正则表达式为sina.*cn,则Host为news.sina.com.cn的URL会匹配成功。
为便于管理员对数目众多的URL过滤规则进行统一部署,URL过滤模块提供了URL过滤分类功能,以便对具有相似特征的URL过滤规则进行归纳以及为匹配这些规则的URL统一指定处理动作。每个URL过滤分类具有一个严重级别属性,该属性值表示对属于此过滤分类URL的处理优先级,数值越大表示严重级别越高。
URL过滤分类包括两种类型:
预定义分类:根据设备中的URL过滤特征库自动生成,其严重级别不可被修改。
自定义分类:由管理员手动配置,可修改其严重级别,可添加URL过滤规则。
URL过滤配置文件是用于关联所有URL过滤配置的一个实体。一个URL过滤配置文件中可以配置URL过滤分类和处理动作的绑定关系,以及缺省动作(即对未匹配上任何URL过滤规则的报文采取的动作)。
URL过滤黑/白名单规则功能根据应用层的信息进行URL过滤。如果用户HTTP报文中的URL与URL过滤配置文件中的黑名单规则匹配成功,则丢弃此报文;如果与白名单规则匹配成功,则允许此报文通过。在配置时,可选择设置 Host 或 URI 字段中的任意一个;若同时配置了 Host 和 URI字段,则只有两者均匹配上,才能视为命中规则。
在URL过滤配置文件中开启URL过滤分类云端查询功能后,如果流经设备HTTP报文中的URL与该URL过滤配置文件中的过滤规则匹配失败,则此URL将会被发向云端URL过滤分类服务器进行查询。云端URL过滤分类服务器响应该请求,并向设备发送查询结果,该结果中包含了URL过滤规则及其所属的分类名称,设备根据该结果执行相应的分类处理动作。如果云端返回的分类在设备上没有与其对应的分类动作或者云端URL查询失败,则设备将对此报文执行URL过滤配置文件中的缺省动作。
DTLS协议
HTTPS协议
URL过滤配置文件中可以设置配置文件的缺省动作和URL分类的动作,动作具体包括如下:
黑名单:表示将该报文的源IP地址加入IP黑名单。若设备上同时开启了IP黑名单过滤功能,则一定时间内(安全动作指定的URL过滤的阻断时间)来自此IP地址的所有报文将被直接丢弃;若没有开启IP黑名单过滤功能,则此IP黑名单不生效。有关IP黑名单过滤功能的详细介绍请参见“攻击防范”。
丢弃:表示丢弃报文。
允许:表示允许报文通过。
重定向:表示重定向动作,把符合特征的报文重定向到指定的Web页面上。
重置:表示通过发送TCP的reset报文从而使TCP连接断开。
记录日志:表示生成报文日志动作。开启记录日志功能后此动作才能生效。
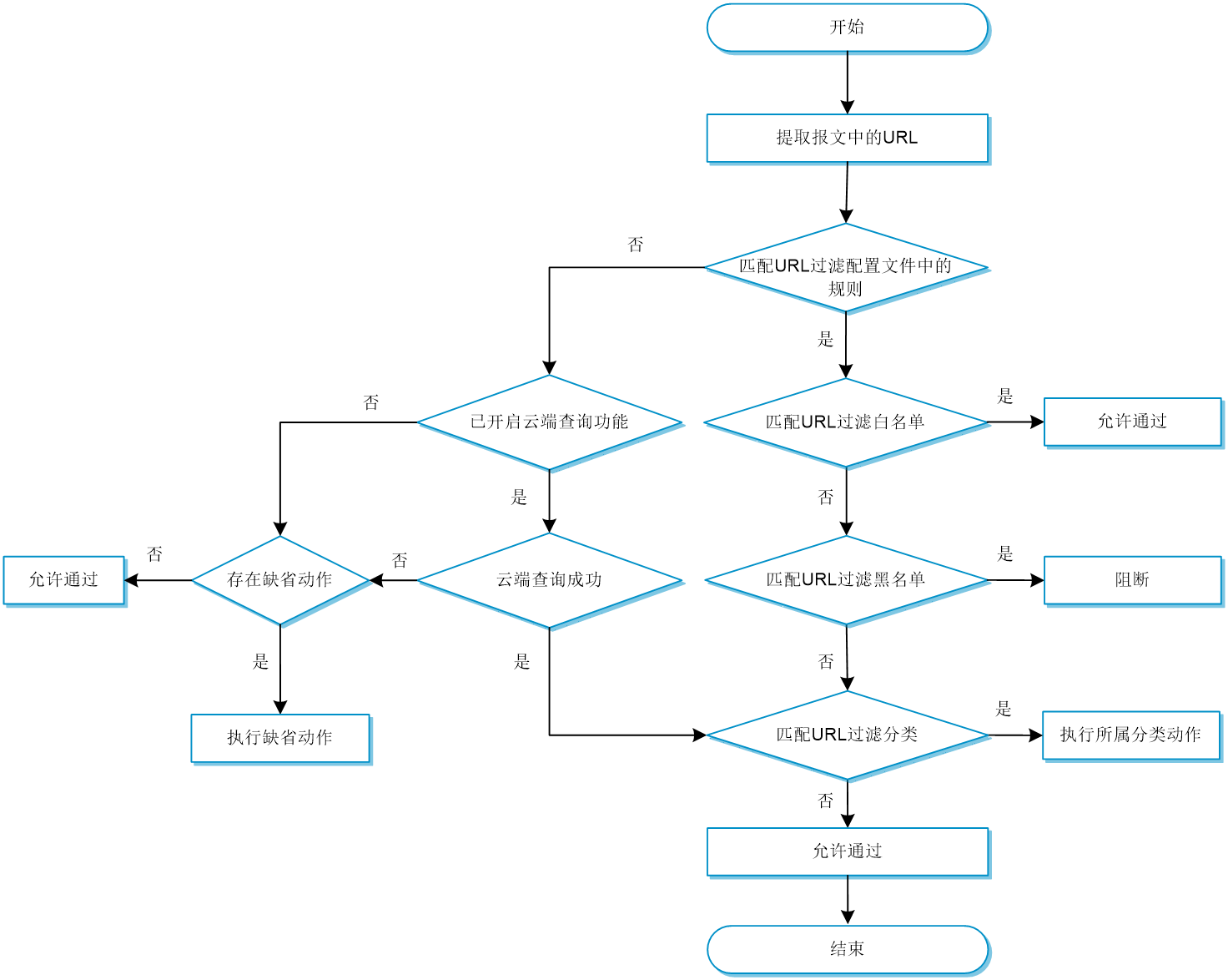
在开启URL过滤功能的情况下,当用户通过设备使用HTTP访问某个网络资源时,设备将进行URL过滤。URL过滤处理流程如图-2所示:
URL过滤实现流程如下:
如果报文匹配了某个安全策略,且此策略的动作是允许并引用了URL过滤配置文件,则设备提取报文中的URL字段进行URL过滤规则匹配。
如果报文与设备上URL过滤配置文件中的过滤规则匹配成功,则将进一步做如下判断:
首先判断此URL过滤规则是否属于URL过滤的黑/白名单规则。如果属于URL过滤白名单规则,则直接允许此报文通过;如果属于URL过滤的黑名单规则,则直接将此报文阻断。
如果此URL过滤规则既不属于URL过滤白名单规则也不属于URL过滤黑名单规则,则设备将进行如下判断。
如果此URL过滤规则属于自定义URL过滤分类,则进一步判断是否同时属于多个自定义URL过滤分类。如果属于多个自定义URL过滤分类,则根据严重级别最高的URL过滤分类的动作对此报文进行处理;如果仅属于一个自定义URL过滤分类,则根据该分类的动作对报文进行处理。
如果设备上启用了URL信誉功能,则判断此URL过滤规则是否属于URL信誉特征库中的某个攻击分类。如果属于,则根据该攻击分类的动作对报文进行处理。
如果此URL过滤规则属于预定义URL过滤分类,则进一步判断是否属于多个预定义URL过滤分类。如果属于多个预定义URL过滤分类,则根据严重级别最高的URL过滤分类的动作对报文进行处理;如果仅匹配一个预定义URL过滤分类,则根据该分类的动作对报文进行处理。
如果报文未匹配上任何一条URL过滤配置文件中的过滤规则,则将进一步判断URL过滤配置文件中是否开启了URL过滤分类云端查询功能。如果分类云端查询功能已开启,则将报文中的URL发向云端URL过滤分类服务器进行查询,否则进行第7步的判断。
如果URL云端查询成功,则进行步骤4中对自定义URL过滤分类和预定义URL分类的判断,否则进行步骤7的判断。
如果设备上配置了URL过滤的缺省动作,则根据配置的缺省动作对此报文进行处理;否则直接允许报文通过。
非缺省vSystem对于本特性的支持情况,请以页面的实际显示为准。
URL过滤功能需要购买并正确安装License才能使用。License过期后,URL过滤功能可以使用设备中已存在的特征库正常工作,但无法升级特征库且云端查询功能无法使用。关于License的详细介绍请参见“License配置”。
执行“提交”操作会暂时中断DPI业务的处理,可能导致其他基于DPI功能的业务同时出现中断。例如,安全策略无法对应用进行访问控制等。
执行“提交”操作后,界面上会提示设置成功,但是配置文件此时可能尚未完成激活,如果此时报文经过设备,可能会出现暂时无法识别的情况。
使用文本方式对主机名和URI字段进行匹配时,对星号“*”有如下的限制:
匹配主机名字段时,“*”只能出现在开头或结尾,表示通配符,代表0到多个任意字符。
匹配URI字段时,当“*”出现在开头或结尾,表示通配符,代表0到多个任意字符;当“*”出现在其他位置时,则作为普通字符进行匹配。
正则表达式中,总的分支不能超过四个。例如'abc(c|d|e|\x3D)'有效,'abc(c|onreset|onselect|onchange|style\x3D)'无效。
正则表达式中,括号不能嵌套,即括号中不能有括号。例如'ab((abcs*?))'无效。
正则表达式中,分支不支持串联,即分支后面不能有分支。例如'ab(a|b)(c|d)^\\r\\n]+?'无效。
正则表达式中,零次重复量词'*'和'?'前面必须有四个确定字符。例如'abc*'无效,'abcd*DoS\x2d\d{5}\x20\x2bxi\\r\\nJOIN'有效。
当报文匹配白名单规则时,URL过滤日志中的URL过滤分类将显示为白名单。
开启内嵌白名单功能后,当报文与白名单内嵌的网页链接匹配成功时,URL过滤日志中的URL过滤分类将显示为内嵌白名单。
开启白名单模式后,当报文与白名单规则匹配失败时,URL过滤日志中的URL过滤分类将显示为黑名单。
开启白名单模式后,URL过滤日志仅支持发送快速日志,不支持发送系统日志。有关URL过滤日志的详细介绍,请参见“日志设置基本配置”。
URL过滤分类云端查询功能的支持情况与设备型号有关,请以页面的实际显示为准。
在使用基于HTTPS协议的URL过滤分类云端查询功能时,当网络状态发生变更,可通过手动触发设备重新注册云端服务器,或等待网络流量自动触发云端请求。
URL过滤功能的配置思路如下图所示:
图-3 URL过滤功能配置指导图
在配置本特性之前,需要完成以下任务:
在一个URL过滤配置文件中可以开启云端查询功能,可以配置文件的缺省动作,可以配置黑/白名单,也可以为不同的URL分类指定不同的动作。
若报文成功匹配的URL过滤规则同属于多个URL分类,则根据严重级别最高的URL过滤中指定的动作对此报文进行处理。
白名单的优先级高于黑名单的优先级。
URL过滤配置文件的具体配置步骤如下:
选择“对象 > 安全配置文件 > URL过滤 > 配置文件”。
在“URL过滤配置文件”页面单击<新建>按钮,进入“新建URL过滤配置文件”页面,具体配置内容如下:
图-4 新建URL过滤配置文件
表-2 URL过滤配置文件配置内容
参数 | 说明 |
名称 | URL过滤配置文件的名称 |
缺省动作 | 当报文没有与URL过滤配置文件中的规则匹配成功时,设备将根据配置文件中配置的缺省动作对此报文进行处理。缺省动作包括丢弃、允许、黑名单、重置和重定向 |
开启云端查询功能 | 开启此功能后,若流经设备HTTP报文中的URL与该URL过滤配置文件中的过滤规则匹配失败,则此URL将会被发向云端URL过滤分类服务器进行查询 |
记录日志 | URL过滤日志是为了满足管理员审计需求。开启记录日志功能后,设备将对与URL过滤规则匹配成功的报文生成日志信息,配置记录日志动作前需要先配置缺省动作 |
告警信息模板 | 配置本模板后,当设备阻断某网站的访问时,可以向客户端返回告警信息 模板的具体配置说明请参见“安全动作” |
开启HTTPS流量过滤功能 | 开启本功能后,设备可以对未解密的HTTPS流量进行URL过滤 如果同时开启了SSL解密功能,本功能将失效。有关SSL解密功能的详细介绍,请参见“代理策略” |
开启内嵌白名单功能 | 开启本功能后,设备允许用户访问白名单网页下内嵌的其他网页链接 |
白名单模式 | 开启本功能后,设备仅允许用户访问URL过滤白名单中的网站,其他网站均不允许访问 |
白名单 | 若报文与白名单中的规则匹配成功,则直接允许此报文通过 |
黑名单 | 若报文与黑名单中的规则匹配成功,则直接丢弃此报文 |
URL过滤分类动作 | 若报文成功匹配的URL过滤规则同属于多个URL过滤分类,则根据严重级别最高的URL过滤分类中指定的动作对此报文进行处理;若报文成功匹配的URL过滤规则只属于一个URL过滤分类,则根据该规则所属的URL过滤分类的动作对此报文进行处理。动作包括丢弃、允许、黑名单、重置、重定向和记录日志。其中,配置记录日志动作前需要先配置其他动作 |
URL信誉 | URL信誉功能用于阻断恶意URL。开启URL信誉功能后,设备将提取报文中的URL与URL信誉特征库进行匹配,匹配成功则执行URL所属攻击类型的动作,如果匹配失败,则放行该报文 |
动作配置 | 本功能用于配置URL所属攻击类型的动作,当报文中提取的URL与URL信誉特征库匹配成功时,则对报文执行URL所属攻击类型的动作 |
单击<确定>按钮,新建URL配置文件成功,且会在“URL过滤配置文件”页面中显示。
在安全策略的内容安全配置中引用此URL过滤配置文件,有关安全策略的详细配置介绍请参见“安全策略”。
图-5 安全策略引用配置文件
单击<提交>按钮,激活URL过滤配置文件的配置内容。配置此功能会暂时中断DPI业务的处理,为避免重复配置此功能对DPI业务造成影响,请完成部署DPI各业务模块的配置文件后统一配置此功能。
当URL特征库中预定义的URL过滤分类和URL过滤规则不能满足对URL的控制需求时,可以新建URL过滤分类,并在分类中创建URL过滤规则。每个URL过滤规则可以同时属于多个URL过滤分类。
新建自定义URL过滤分类的配置步骤如下:
选择“对象 > 安全配置文件 > URL过滤 > URL分类”。
在“URL分类”页面单击<新建>按钮,进入“新建自定义URL过滤分类”页面,具体配置内容如下:
图-6 新建自定义URL过滤分类
表-3 自定义URL过滤分类配置内容
参数 | 说明 |
名称 | URL分类的名称,不能以字符”Pre-“开头,因为Pre-是预定义的URL分类名称 |
描述 | 通过合理编写描述信息,便于管理员快速理解和识别URL分类的作用,有利于后期维护 |
优先级 | URL的严重级别属性,创建URL过滤分类时必须配置此参数,数值越大表示严重级别越高,且不同的URL过滤分类的严重级别不能相同 |
包含预定义分类 | 为指定的URL过滤分类添加预定义分类中的所有URL规则 |
单击<添加>按钮,添加URL。主机名表示对URL中的主机名字段进行过滤,URI表示对URL中的URI字段进行过滤。文本表示使用指定的字符串对主机名和URI字段进行匹配,正则表达式表示使用正则表达式对主机名和URI字段进行匹配。
图-7 添加分类
单击<确定>按钮,添加URL成功,返回新建自定义URL过滤分类页面。
单击<确定>按钮,新建自定义URL过滤分类成功,且会在“URL过滤分类”页面的自定义分类中显示。
在URL过滤策略中开启URL过滤分类云端查询功能后,可提高设备识别HTTP报文的准确率,实现对报文的准确控制。
从云端服务器学习到的URL过滤规则会被缓存在设备的URL过滤缓存中进行报文匹配。URL过滤缓存的记录上限和规则的最短保留时间可以根据实际组网环境进行调整。
云端服务器的具体配置步骤如下:
选择“对象 > 安全配置文件 > URL过滤 > URL分类”。
在“URL分类”页面单击“云端服务器连接状态”右边的<配置>按钮,进入“配置云端服务器”页面。云端服务器的具体配置内容如下:
图-8 配置云端服务器
表-4 云端服务器配置内容
参数 | 说明 |
服务器地址 | 云端服务器的地址,支持输入IP地址或者域名。目前,仅支持配置我司云端服务器 |
缓存URL条数 | 设备会将云端服务器返回的查询结果缓存在URL过滤缓存中,本参数用于配置URL过滤缓存中可以缓存的URL条数 |
缓存最短保留时间 | 本参数用于配置URL缓存的最短保留时长。未达到最短保留时间的URL不会被删除。但是当配置的URL缓存条数小于当前已缓存的数目时,设备将从URL过滤缓存中删除最老的URL,即使该URL未达到最短保留时间,也将被删除 |
协议 | 云端服务器的协议,支持DTLS和HTTPS协议
|
配置代理服务器 | 配置代理服务器的地址、端口和登录代理服务器使用的用户名及密码。仅设置云端服务器协议为HTTPS时支持此参数 |
单击<确定>按钮,完成云端服务器的配置。