Portal web服务器

本帮助主要介绍以下内容:

特性简介

Portal是互联网接入的一种认证方式,通过对用户进行身份认证,以达到对用户访问进行控制的目的。在Web网页认证应用场景下,用户无需安装客户端软件,直接通过Web页面接受用户输入的用户名和密码,设备对用户进行身份认证,用户通过Portal认证后,可以访问互联网资源。

Portal web服务器

Portal Web服务器负责向客户端提供Web认证页面。当未认证用户使用浏览器进行Portal认证时,可以通过浏览器访问任一互联网地址,接入设备会将此HTTP或HTTPS请求重定向到Portal Web服务器的Web认证主页上。也可以主动登录Portal Web服务器的Web认证主页。Portal Web服务器会将用户的认证信息(包括用户名、密码等)提交给Portal认证服务器,由Portal认证服务器处理并转发给接入设备。

配置用户访问Portal web服务器时,要求携带的一些参数,配置完成后,在设备给用户强制重定向URL时会携带这些参数。比较常用的是要求携带用户的IP地址、MAC地址、用户原始访问的URL信息,用户也可以手工指定携带一些特定的字符信息。

Portal web服务器可达性探测功能

在Portal认证的过程中,如果接入设备与Portal Web服务器的通信中断,将无法完成整个认证过程,因此必须对Portal Web服务器的可达性进行探测。

由于Portal Web服务器用于对用户提供Web服务,不需要和设备交互报文,因此无法通过发送某种协议报文的方式来进行可达性检测。开启了Portal Web服务器的可达性探测功能之后,接入设备采用模拟用户进行Web访问的过程来实施探测:接入设备主动向Portal Web服务器发起TCP连接,如果连接可以建立,则认为此次探测成功且服务器可达,否则认为此次探测失败。

Portal被动Web认证功能

iOS系统或者部分Android系统的用户接入已开启Portal认证的网络后,设备会主动向这类用户终端推送Portal认证页面。开启Portal被动Web认证功能后,仅在这类用户使用浏览器访问Internet时,设备才会为其推送Portal认证页面。

Portal临时放行功能

当用户采用微信账号进行Portal认证时,需要通过Internet访问微信服务器,以便与接入设备进行信息交换。但一般情况下,用户未通过Portal认证时不允许访问Internet。配置Portal临时放行功能后,接入设备可以在一定时间内临时放行使用微信账号的用户访问Internet的流量。

接口上开启Portal临时放行功能后,只有匹配上Portal临时放行匹配规则的报文才能被临时放行。临时放行后的报文可以被重定向到指定URL,也可以被重定向到原来的URL。

配置指南

配置思路

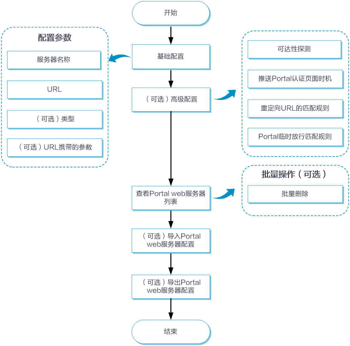
Portal web服务器的配置思路如下图所示:

基础配置

新增Portal web服务器的具体配置步骤如下:

  1. 选择“配置 > 认证配置 > 认证全局配置 > Portal认证 > Portal web服务器”,进入Portal web服务器配置页面。

  2. 点击Portal web服务器列表上方的<新增>按钮,页面弹出“新增Portal web服务器”配置框。

  3. 在“服务器名称”配置项处,输入Portal web服务器的名称,取值为1~32的字符。

  4. 在“URL”配置处,选择URL类型,缺省URL类型为http://。输入URL地址,取值为1~256个字符的字符串。

  5. 在“类型”配置处,选择Portal web服务器类型,缺省为iMC。

  6. 在“URL携带的参数”配置处,如果选择需要携带的URL参数为“AP的SSID”,则在“URL参数名”配置处输入URL参数名称,取值为1~32的字符,区分大小写。

  7. 在“URL携带的参数”配置处,如果选择需要携带的URL参数为“AP的MAC地址”,则:

    • 在“URL参数名”配置处输入URL参数名称,取值为1~32的字符,区分大小写。

    • 在“MAC地址格式”配置处选择AP的MAC地址格式,缺省为一段式且字母小写。

    • 在“加密”配置处选择是否开启加密。如果选择开启加密,在“密钥类型”配置处选择加密密钥,缺省为DES明文密钥。在“密钥”配置处输入密钥,密钥长度必须为8个字符。

  8. 在“URL携带的参数”配置处,如果选择需要携带的URL参数为“用户的IP地址”,则在“URL参数名”配置处输入URL参数名称,取值为1~32的字符,区分大小写。

  9. 在“URL携带的参数”配置处,如果选择需要携带的URL参数为“用户的MAC地址”,则:

    • 在“URL参数名”配置处输入URL参数名称,取值为1~32的字符,区分大小写。

    • 在“MAC地址格式”配置处选择AP的MAC地址格式,缺省为一段式且字母小写。

    • 在“加密”配置处选择是否开启加密。如果选择开启加密,在“密钥类型”配置处选择加密密钥,缺省为DES明文密钥。在“密钥”配置处输入密钥,密钥长度必须为8个字符。

  10. 在“URL携带的参数”配置处,如果选择需要携带的URL参数为“用户VLAN”,则在“URL参数名”配置处输入URL参数名称,取值为1~32的字符,区分大小写。

  11. 在“URL携带的参数”配置处,如果选择需要携带的URL参数为“用户初始访问web页面的URL”,则在“URL参数名”配置处输入URL参数名称,取值为1~32的字符,区分大小写。

  12. 在“URL携带的参数”配置处,如果选择需要携带的URL参数为“Portal报文的BAS-IP”,则在“URL参数名”配置处输入URL参数名称,取值为1~32的字符,区分大小写。

  13. 在“URL携带的参数”配置处,如果选择需要携带的URL参数为“NAS-ID”,则在“URL参数名”配置处输入URL参数名称,取值为1~32的字符,区分大小写。

  14. 在“URL携带的参数”配置处,如果选择需要携带的URL参数为“NAS-Port-ID”,则在“URL参数名”配置处输入URL参数名称,取值为1~32的字符,区分大小写。

  15. 在“URL携带的参数”配置处,如果选择需要携带的URL参数为“自定义字符串”,则:

    • 点击<刷新>按钮,可以刷新当前自定义URL参数列表的显示信息。

    • 点击<新增>按钮,在“URL参数名”配置处输入URL参数名称,取值为1~32个字符的字符串,区分大小写。在“自定义内容”配置处输入自定义字符串,取值为1~256个字符的字符串,区分大小写。

    • 选择指定的自定义URL参数,点击“操作”列表里的编辑图标,可以修改对应的自定义URL参数的内容。

    • 选择指定的自定义URL参数,点击“操作”列表里的删除图标,可以删除对应的自定义URL参数的配置。

    • 选择指定的自定义URL参数,再选择“批量操作 > 批量删除”,可以批量删除对应的自定义URL参数。

  16. 点击<提交>按钮,完成新增Portal web服务器的创建。

Portal web服务器管理的具体配置步骤如下:

  1. 选择“配置 > 认证配置 > 认证全局配置 > Portal认证 > Portal web服务器”,进入Portal web服务器配置页面。

  2. 可对已有的Portal web服务器列表执行以下管理操作:

    • 点击<刷新>按钮,则可以刷新当前Portal web服务器列表的显示信息。

    • 选择指定的Portal web服务器,再选择“批量操作 > 批量删除”,可以批量删除对应的Portal web服务器。

    • 选择“更多 > 导入”,可以导入本地路径下的Portal web服务器配置文件。

    • 选择“更多 > 导出”,可以将Portal web服务器配置文件导出到本地路径下。

    • 选择指定的Portal web服务器,点击“操作”列表里的编辑图标,可以修改对应的Portal web服务器的配置内容。

    • 选择指定的Portal web服务器,点击“操作”列表里的删除图标,可以删除对应的Portal web服务器配置。

高级配置

配置可达性探测功能

Portal web服务器的可达性探测功能的具体配置步骤如下:

  1. 选择“配置 > 认证配置 > 认证全局配置 > Portal认证 > Portal web服务器”,进入Portal web服务器配置页面。

  2. 在Portal web服务器配置页面的“高级配置”栏目的“可达性探测”配置项处,开启可达性探测功能,并配置如下参数:

    • 探测间隔时间:进行探测尝试的时间间隔。

    • 探测尝试次数:允许连续探测失败的最大次数。若连续探测失败数目达到此值,则认为服务器不可达。

    • 探测到服务器状态变化后的动作:如果选择“Log”,则Portal Web服务器可达或者不可达的状态改变时,发送日志信息;如果选择“Trap”,则Portal Web服务器可达或者不可达的状态改变时,向网管服务器发送Trap信息,Trap信息中记录了Portal Web服务器名以及该服务器的当前状态。

    • 服务器的探测URL:探测的Portal web服务器的URL。

    • 服务器的探测类型:探测采用的协议类型,取值包括TCP和HTTP。

  3. 点击<提交>按钮,完成高级配置栏目的修改。

配置推送Portal认证页面时机

推送Portal认证页面时机的具体配置步骤如下:

  1. 选择“配置 > 认证配置 > 认证全局配置 > Portal认证 > Portal web服务器”,进入Portal web服务器配置页面。

  2. 在Portal web服务器配置页面的“高级配置”栏目的“推送Portal认证页面时机”配置项处,选择推送Portal认证页面的时机:

    • 接入已开启Portal认证的网络:用户接入已开启Portal认证的网络后,设备会主动向这类用户终端推送Portal认证页面。

    • 使用浏览器访问Internet:用户使用浏览器访问Internet时,设备才会为其推送Portal认证页面。

  3. 点击<提交>按钮,完成高级配置栏目的修改。

配置重定向URL的匹配规则

重定向URL匹配规则用于控制重定向用户的HTTP或HTTPS请求,该匹配规则可匹配用户的Web请求地址或者用户的终端信息。

重定向URL的匹配规则的具体配置步骤如下:

  1. 选择“配置 > 认证配置 > 认证全局配置 > Portal认证 > Portal web服务器”,进入Portal web服务器配置页面。

  2. 在Portal web服务器配置页面的“高级配置”栏目的“重定向URL的匹配规则”配置项处,选择重定向URL的匹配规则类型。

  3. 如果选择“根据用户web访问请求的URL地址进行匹配”,则点击匹配规则配置列表上方的<新增>按钮,新增匹配规则配置行,输入用户的Web请求地址等相关参数后,点击操作列中的确认图标,完成匹配规则配置。

  4. 如果选择“根据用户HTTP/HTTPS请求报文中的User Agent信息进行匹配”,则点击匹配规则配置列表上方的<新增>按钮,新增匹配规则配置行,输入用户代理信息和重定向地址,点击操作列中的确认图标,完成匹配规则配置。

  5. 点击<提交>按钮,完成高级配置栏目的修改。

配置Portal临时放行匹配规则

Portal临时放行匹配规则的具体配置步骤如下:

  1. 选择“配置 > 认证配置 > 认证全局配置 > Portal认证 > Portal web服务器”,进入Portal web服务器配置页面。

  2. 在Portal web服务器配置页面的“高级配置”栏目的“Portal临时放行匹配规则”配置项处,点击<新增>按钮,输入用户的Web请求地址、用户代理信息和重定向后的地址,点击操作列中的确认图标,完成匹配规则配置。

  3. 点击<提交>按钮,完成高级配置栏目的修改。